安徽艺术学院
211 |
985 |
双一流 |
艺术
安徽省
本科
省重点
公办
9958
德艺双馨、知行合一
0551-64400400
http://www.ahua.edu.cn/
更多 >
图片
院校首页
历年分数
历年分数
历年分数
普通类
艺术类
体育类
招生计划
院校计划
投档规则(艺术)
投档规则(体育)
招生政策
招生简章
招生资讯
探校攻略
探校攻略
探校攻略
探校攻略
探校攻略
探校攻略
院校首页
> 招生简章
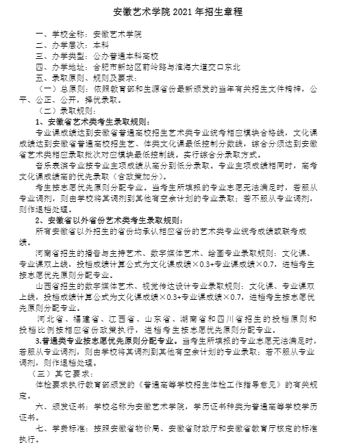
安徽艺术学院2021年招生章程
2022-06-23 00:39:22 分享至:
招生简章
招生资讯
安徽艺术学院2021年招生章程
2022-06-23 00:39:22